溺水又称淹溺,是人淹没于水或其他液体介质中并受到伤害的状况。水充满呼吸道和肺泡引起缺氧窒息,吸收到血液循环的水引起血液渗透压改变、电解质紊乱和组织损伤,最后造成呼吸停止和心脏停搏而死亡。溺水的后果可以分为非病态、病态和死亡,其过程是连续的。溺水发生后患者未丧失生命者称为近乎淹溺。溺水窒息后心脏停搏者称为溺死,如心脏未停搏则称近乎溺死。为了使大家更多的了解防溺水知识,减少溺水事件的发生,我们进入社区开展了防溺水宣讲。

线上线下结合,准备宣讲资料
进行线下宣讲前,团队成员们先制作了调查问卷进行线上调查。制作好问卷后,成员们积极参与调查。将问卷发布到QQ、微信等平台上,让更多的人参与此次问卷调查。通过线上的问卷调查团队成员们大致了解到了大家在溺水这方面的知识有哪些地方比较缺乏,紧接着大家根据此次的调查开始准备宣讲资料。
进行线上问卷后,成员们认为调查的人范围较小,现在还有很多的老年人和小学阶段的学生们不会使用智能手机,于是我们又进行了线下调查。在社区内对爷爷奶奶们进行了调查。在调查期间我们也遇到了一些问题,比如一些爷爷奶奶不识字没有办法做问卷,于是我们就把问卷换成了一问一答的形式,将问题逐一的读给了爷爷奶奶听,并耐心的等待着他们回答。

宣讲防溺知识,传播防溺意识
我们团队选择在蚌埠社区进行宣讲,为了使更多的人了解到防溺水的知识,减少溺水事件的发生,我们还选择社区中人聚集的地方进行了宣讲。宣讲过程中我们还设置了提问环节,在宣讲的过程中大家都非常的配合。
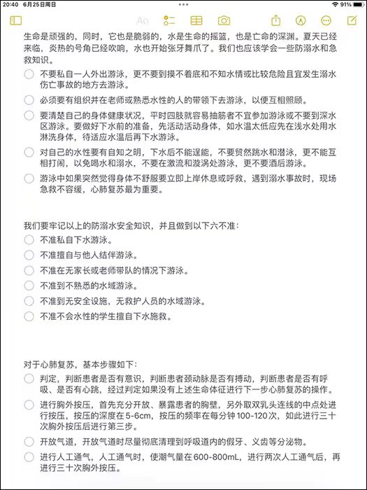
首先,我们来到了蚌埠市的社区。在社区人员的帮助下,我们组织大家聚集在一起,然后由我们的团队成员开始向大家介绍防溺水知识。此外还向大家展示了心肺复苏的步骤,并且在其过程中我们邀请了参加此次宣讲的社区人员来演示该如何做心肺复苏。蚌埠市社区的防溺水宣讲结束后,我们又去到了蚌埠市百货大楼。在大楼工作人员的帮助下,我们对百货大楼的工作人员进行了防溺水宣讲。在宣讲前我们还邀请百货大楼的工作人员进行了线下问卷调查。接下来的几天我们又去了沫河口医院。我们在沫河口医院的大厅对正在沫河口医院看病的人们进行了防溺水宣讲,告诉了他们应当保护好自己的生命安全,在假期期间看护好自己的孩子。在宣讲结束后,我们拜托大家回家后把今天的宣讲内容告知自己的孩子,增强孩子的防溺水意识,以及在遇到溺水情况后应该如何做。
在防溺水宣讲的这几天中,大家都非常配合我们。以及在我们邀请大家上台来演示自己所学到的如何做心肺复苏时大家也都有积极参与其中。防溺水宣讲在提高公众意识、传播知识、加强家庭和社区安全意识、培养应急反应能力以及倡导安全文化等方面都起着非常重要的作用,有助于预防溺水事故的发生,保护生命安全。

了解防溺知识,加强安全意识
通过此次的防溺水调查实践,我们深刻认识到了溺水的危害和预防措施的重要性。我们将继续加强自己的安全意识,提高自己的游泳能力,并积极宣传和推广防溺水知识,为保护自己和他人的生命安全做出贡献。(通讯员:荣菁秋初审:汪志圣)


